Реализация распределенной блокировки с помощью Go и Redis

Зачем нужны распределенные блокировки
- Размещение заказов (Блокировка uid для предотвращения дублирования заказов.)
- Вычет из запаса (Блокировка инвентаря для предотвращения перепроданности.)
- Балансовый вычет (Блокировка учетной записи для предотвращения одновременных операций.)
Распределенные блокировки часто необходимы для обеспечения согласованности ресурсов изменений при совместном использовании одного и того же ресурса в распределенных системах.
Функции, которыми должны обладать распределенные блокировки
- Эксклюзивность
- В случае возникновения взаимоблокировки на критическом ресурсе в сценарии с высоким уровнем параллелизма очень сложно устранить неполадки, и обычно этого можно избежать, установив тайм-аут для автоматического снятия блокировки по истечении срока его действия.
- Повторный вход
- Высокая производительность и доступность
Ключевые моменты по реализации блокировок Redis
- установка команды
SET key value [EX seconds] [PX milliseconds] [NX|XX]
EXsecond: Устанавливает время истечения срока действия ключа в секундах.PXмиллисекунда: устанавливает время истечения срока действия ключа в миллисекундах.NX: Устанавливайте ключ, только если он не существует.XX: Устанавливает ключ, только если он уже существует.- Redis скрипт lua
Код lua redis инкапсулирует серию командных операций в конвейер для достижения атомарности всей операции.
Объяснение кода
core/stores/redis/redislock.go 1.
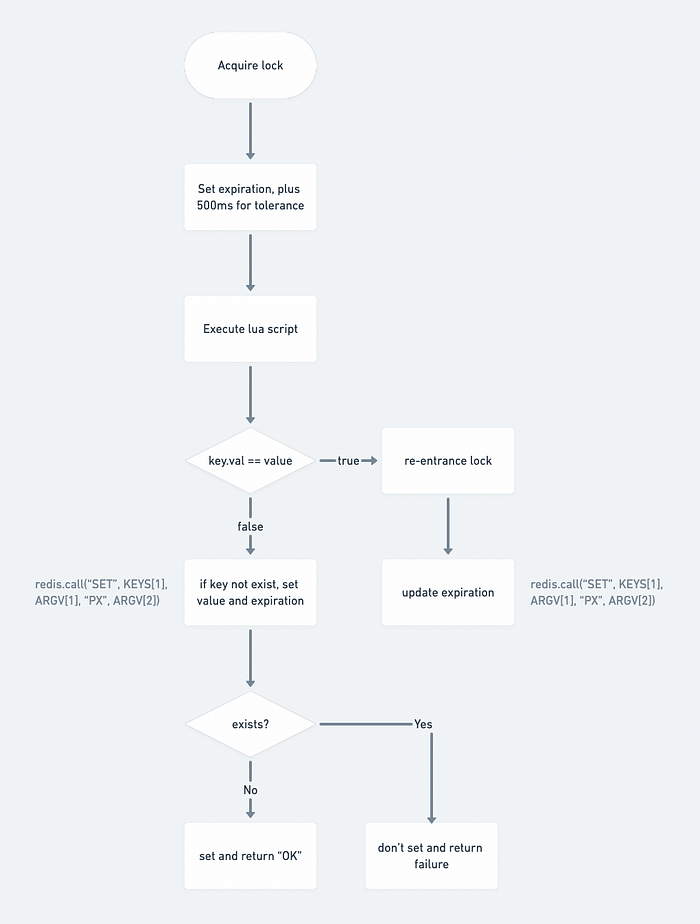
- процесс блокировки
-- KEYS[1]: lock key
-- ARGV[1]: lock value, random string
-- ARGV[2]: expiration time
-- determine if the value held by the lock key is equal to the value passed in
-- If equal, it means that the lock is acquired again and the acquisition time is updated to prevent expiration on reentry
-- this means it is a "reentrant lock"
if redis.call("GET", KEYS[1]) == ARGV[1] then
-- set
redis.call("SET", KEYS[1], ARGV[1], "PX", ARGV[2])
return "OK"
else
-- If the lock key.value is not equal to the incoming value, it is the first time to get the lock.
-- SET key value NX PX timeout : Set the value of the key only when the key does not exist
-- Set success will automatically return "OK", set failure returns "NULL Bulk Reply"
-- Why add "NX" here, because we need to prevent the lock from being overwritten by others
return redis.call("SET", KEYS[1], ARGV[1], "NX", "PX", ARGV[2])
end

- Процесс разблокировки

Основной код
package redis
import (
"math/rand"
"strconv"
"sync/atomic"
"time"
red "github.com/go-redis/redis"
"github.com/tal-tech/go-zero/core/logx"
)
const (
letters = "abcdefghijklmnopqrstuvwxyzABCDEFGHIJKLMNOPQRSTUVWXYZ"
lockCommand = `if redis.call("GET", KEYS[1]) == ARGV[1] then
redis.call("SET", KEYS[1], ARGV[1], "PX", ARGV[2])
return "OK"
else
return redis.call("SET", KEYS[1], ARGV[1], "NX", "PX", ARGV[2])
end`
delCommand = `if redis.call("GET", KEYS[1]) == ARGV[1] then
return redis.call("DEL", KEYS[1])
else
return 0
end`
randomLen = 16
// default timeout to prevent deadlocks
tolerance = 500 // milliseconds
millisPerSecond = 1000
)
// A RedisLock is a redis lock.
type RedisLock struct {
// redis client
store *Redis
// Timeout time
seconds uint32
// lock key
key string
// Lock the value to prevent the lock from being accessed by others
id string
id string }
func init() {
rand.Seed(time.Now().UnixNano())
}
// NewRedisLock returns a RedisLock.
func NewRedisLock(store *Redis, key string) *RedisLock {
return &RedisLock{
store: store,
key: key,
// When getting a lock, the value of the lock is generated by a random string
// Actually go-zero provides a more efficient way to generate random strings
// See core/stringx/random.go: Randn
id: randomStr(randomLen),
}
}
// Acquire acquires the lock.
func (rl *RedisLock) Acquire() (bool, error) {
// Acquire the expiration time
seconds := atomic.LoadUint32(&rl.seconds)
// Default lock expiration time is 500ms to prevent deadlocks
resp, err := rl.store.Eval(lockCommand, []string{rl.key}, []string{
rl.id, strconv.Itoa(int(seconds)*millisPerSecond + tolerance),
})
if err == red.Nil {
return false, nil
} else if err ! = nil {
logx.Errorf("Error on acquiring lock for %s, %s", rl.key, err.Error())
return false, err
} else if resp == nil {
return false, nil
}
reply, ok := resp.(string)
if ok && reply == "OK" {
return true, nil
}
logx.Errorf("Unknown reply when acquiring lock for %s: %v", rl.key, resp)
return false, nil
}
// Release releases the lock.
func (rl *RedisLock) Release() (bool, error) {
resp, err := rl.store.Eval(delCommand, []string{rl.key}, []string{rl.id})
if err ! = nil {
return false, err
}
reply, ok := resp.(int64)
if !ok {
return false, nil
}
return reply == 1, nil
}
// SetExpire sets the expire.
// Note that it needs to be called before Acquire()
// otherwise the default is 500ms auto-release
func (rl *RedisLock) SetExpire(seconds int) {
atomic.StoreUint32(&rl.seconds, uint32(seconds))
}
func randomStr(n int) string {
b := make([]byte, n)
for i := range b {
b[i] = letters[rand.Intn(len(letters))]
}
return string(b)
}
+1
+1
+1
+1
+1




ну вообще лучше EVALSHA использовать, он поэффективнее будет – не придётся код скрипта по сети постоянно гонять. а вообще есть уже готовый пакет redsync – в нём уже всё сделано по уму…